
文章图片

文章图片
随着国考、广东省考、深圳市考结束 , 广东地区的公务员考试已经告一段落 , 但是上岸的人就那么多
那么接下来还有什么考试呢 , 让我们来看看最新的事业单位考试有哪些吧
1、广州市增城区2022年公开招聘事业编制教师
招聘对象
具有全国普通高等学校本科及以上学历、学士及以上学位的毕业生和社会人员(研究生学历不作全日制要求)
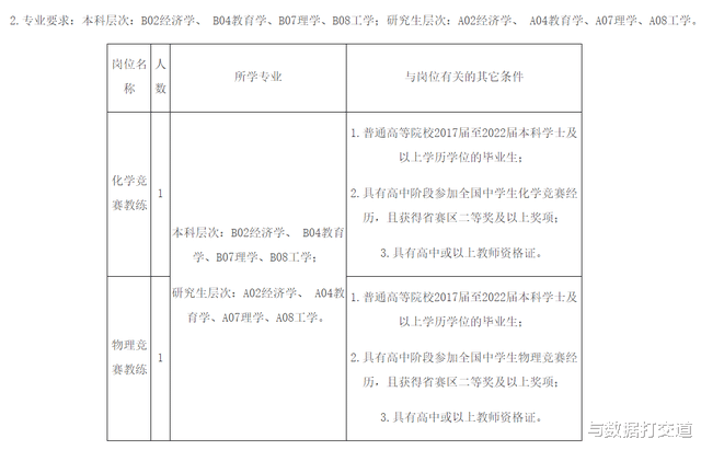
岗位及其要求
报名时间
2022年2月18日上午9:00至2月22日下午17:00
2、佛山市第一中学
招聘对象
面向普通高等院校2017届至2022届本科学士及以上学历学位的毕业生
岗位及其要求
报名时间
2022年3月3日0:00-2022年3月6日 17:00
3、连州市纪委监委公开选调
选调人数
本次选调面向清远市公益一类事业单位公开选调3名事业单位工作人员
选调对象
清远市范围内具有公益一类事业编制人员(含教师)
报名时间
2022年3月4日9:00至2022年3月10日16:00
有没有符合要求的岗位呢 , 有的话记下时间记得报名哦 , 持续更新~
近期有网上消息称广东的事业单位统考也会在3月份左右出公告 , 但是目前还不确定 , 要以官方公布的信息为准 , 你有在备考吗?
事业单位和公务员备考经验总结往期好文分享:
今年是考公考事业单位最难的一年??
行测要上75+ , 这些技巧你知道吗?
【事业单位|速看!广东地区事业单位来了(2月21日更新)】我是\"与数据打交道\" , 近期不定时总结事业单位公共基础知识和公考行测干货 , 助你早日上岸~
推荐阅读
- 事业单位|聘用制是正式编制吗?事业单位四种录用方式,哪个才是“铁饭碗”
- 泰山|我离婚后,离开广东隐居泰山8年,吃素食喝山泉水,每天钓鱼种地
- 冰柱|广东一女子爬山 头发眉毛20分钟结满冰柱
- 微软|广东男子东江野钓,意外收获“小皮球”,有剧毒却被誉为菜肴之冠
- 商品房预售|广东:370元一条人命,是太冲动是鲁莽?打工人找工作要小心黑中介
- 事业单位|事业编“新制度”将展开推行,2022薪资也会跟着上涨,快看看吧!
- 求职|普通二本学生找工作有多难?事业单位面不上,一般公司嫌太高
- 湖南|2022年湖南长沙市直事业单位招聘笔试要考申论吗?
- 事业单位|在机关事业单位工作,和同事处关系要明白这5个潜规则,学会了受益无穷
- 事业单位|2022年事业单位招聘公告汇总(2月15日)
