「」高考必考:化学无机推断知识点+题型大总结,吃透,高考立提15分!

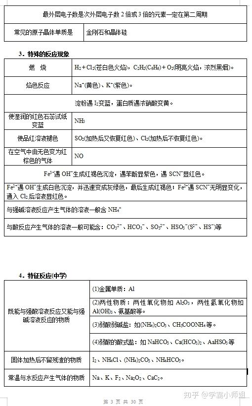
文章图片

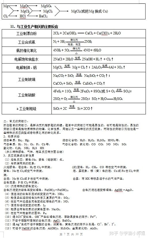
文章图片

文章图片

文章图片
无机推断题是近几年高考理综的必考题型 , 重现率几乎为100% , 分值在15分左右 , 具有低起点、高落点、知识覆盖面广、思维跨度大、综合性强等特点一步推错满盘皆输 。 大多数同学面对锡类题型时都会丢分或得不到分 , 从而影响高考理综的成绩!
笔者总结了高考化学无机推断的必背的知识点和常考的题型、考点 , 以及无极推断题解题思路和易错点 , 帮助同学们解决这个高考必考考点 , 在未来的高考中遇到此类题型时不丢分!
篇幅有限 , 以下是部分资料内容 , 建议大家都领一份完整的电子版复习 。
获取方式:
点击我的头像 私信 回复【资料】发三遍 即可获取
PS:系统反应慢 , 发一遍不显示 , 三遍会自动弹出!相信你能看懂!
种一棵树 , 最好的时间是十年前 , 其次是现在 。 想提高成绩改变现状的同学 ,
资料打印出来学习才能提分 , 收藏不会提分 , 只会吃灰!
【「」高考必考:化学无机推断知识点+题型大总结,吃透,高考立提15分!】更多资料持续更新 , 敬请关注 。
推荐阅读
- 「作文」高考英语11篇话题作文+10篇疫情范文,全背熟,差生也能拿高分!
- 【高考】对比明显的2位高考红人,1位因狂妄被称“小丑”1位孝心感动世人
- 强基计划:什么是“强基计划”,对高考将产生怎样影响,一文了解!
- 【】英语真题应该留什么时候的用来最后模拟?现在离高考还剩两个月,这个时间就是做英语真题最好的时间!
- :高考成绩过线不多,只能走民办院校?你的选择还有更多
- ▲高考结束的那天,你想对自己说些什么?一位同学的回答值得深思
- [空腹]2020年高考体检注意事项,体检不合格,哪些专业不能报?
- 高中数学@高中数学精选好题400道,吃透高考答题准确率提升一大截!含答案
- 高考@这25所军校招收高中生,将来想要成为军人,可以重点关注
- 高考作文@当年轰动一时的高考满分作文,文言文《赤兔之死》作者蒋昕捷,如今混得怎样了?
