眼癌女童家人诉作家陈岚名誉侵权 陈岚:不存在造谣( 二 )
小凤雅家人律师:陈岚涉嫌诽谤罪
今年3月,河南省太康县张集镇温良村村民王某和其妻杨某,在网络上贴出三岁女儿小凤雅的病情信息和照片,希望获得好心网友的捐助。小凤雅曾经对着镜头艰难地呼喊出一句“救我”,令人心酸。不过,孩子的家人随后身陷诈捐风波,被指利用孩子的病情募捐,但却为孩子消极治疗,网络平台随后暂停筹款。5月4日,小凤雅去世。

-----眼癌女童家人诉作家陈岚名誉侵权 陈岚:不存在造谣-----
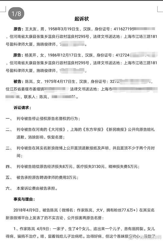
王凤雅母亲杨美芹的起诉状 图片来源:施晓俊律师微博
据小凤雅的爷爷以及母亲王太友、杨美芹所请的代理律师施晓俊告诉媒体采访人员,根据此前陈岚在微博上针对王凤雅一家发表的言论截图,陈岚在刑事上涉嫌诽谤罪;在民事上,涉嫌侵犯名誉权。“决定先以侵犯名誉权起诉,如果涉嫌犯罪,再由法院移交给公安。”
根据施晓俊律师微博公布的起诉书,原告要求陈岚停止侵权,并在河南的《大河报》、上海的《东方早报》等公开赔礼道歉、消除影响、恢复名誉;在被告的实名微博上公开置顶道歉声明,并且置顶不少于两个月时间;赔偿原告经济损失8万元、医疗损失3130元,精神损失费5万元等。
推荐阅读
- 孙悦|孙悦结束隔离与家人团聚,还给孙卓带了两份礼物,网友直言不简单
- 钟嘉欣|钟嘉欣晒和儿子在机场的温馨合影 母子俩回家与家人一起过春节
- 孙悦|孙海洋一家5口吃团圆饭,孙卓座位暴露家人关系,网友:太心酸
- TVB|TVB御用恶人曝当恶人不轻松 现实是好男人每天买菜煮饭给家人吃
- 嫩模|小嫩模表里不一?田馥甄让家人绝望?吴某凡案最新进展?
- 舒畅|曾说汶川地震是“报应”的美国女星,现因疫情失去家人,苍天有眼
- papi酱|天下网红一家人,来看看都有谁和谁是一家人
- 曹秋根|曹秋根去世11年,家人晒扫墓照,曾饰演《情深深雨濛濛》李副官
- 家族荣耀|家族荣耀:马家人人心怀鬼胎,只有她活得通透
- 许美静|两个男人,把她送入精神病院,家人卷走财产,许美静的一生太悲哀
