范冰冰逃税2亿人民币疑被捕 外媒:要么死,要么交税( 六 )
2008年,她以母亲的名义正式创办了第一家属于自己的公司,走上了成为商业帝王的梦想之路。
不知道是她的野心忒大,还是看到市场可以成就她投机的梦想,范冰冰在自己还没有成为一个优秀的演员时,就利用自己的智慧、美貌、心机开始了从商之路。
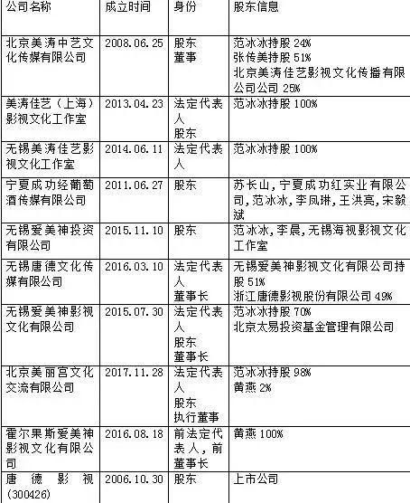
她一方面依靠绯闻拉高自己的知名度,一方面开始迅速跑马圈地,新公司雨后春笋般在不同的地区注册成立,快速完成了从演员蜕变为企业家的第一步。

-----范冰冰逃税2亿人民币疑被捕 外媒:要么死,要么交税-----
企业家范冰冰?
从公司的布局和控股比例来看,范冰冰绝对称得上是一个企业家。
至于是不是一个好的企业家,还要看税务机关最终的调查结果。
但是有一点是可以确定的,从税收管理学来讲,范冰冰担任多家公司法人显然是有点失策。
推荐阅读
- 古力娜扎|他学吴京“砸家产”拍电影当导演,票房0.002亿,今沦为傻笑网红
- 迪丽热巴|网综日榜第一,播放量破12亿,这个节目也不是离不开谢娜
- 吴京|父亲留下133套房,如今每套市值约2亿,“国民老公”汤珈铖的故事
- 陈亚男|陈亚男爆大衣哥逃税,商演收入近3亿,交的税款对不上号?
- 邓超|薇娅逃税只是冰山一角?邓超孙俪牵扯2亿大案,冯小刚终大仇得报
- 永恒族|投资2亿,口碑翻车。《永恒族》背后这些问题才是关键
- 张艺谋|春节档预测票房:水门桥65亿,奇迹22亿,张艺谋新片还不如动画片
- 爱情神话|破2亿!沪方言的“小众”故事,为何越来越能打?
- 黄圣依|她出道15年零绯闻,老公每年给2亿零花钱,两个儿子非常帅气
- 刘德华|零花钱5亿,10个保镖,2亿私人飞机?天王刘德华居然这样养女儿
