
文章图片

文章图片

文章图片

文章图片

文章图片

文章图片

文章图片

文章图片
【分居|女星晒证据否认婚内出轨,称与丈夫已分居,激怒新男友再度爆料】
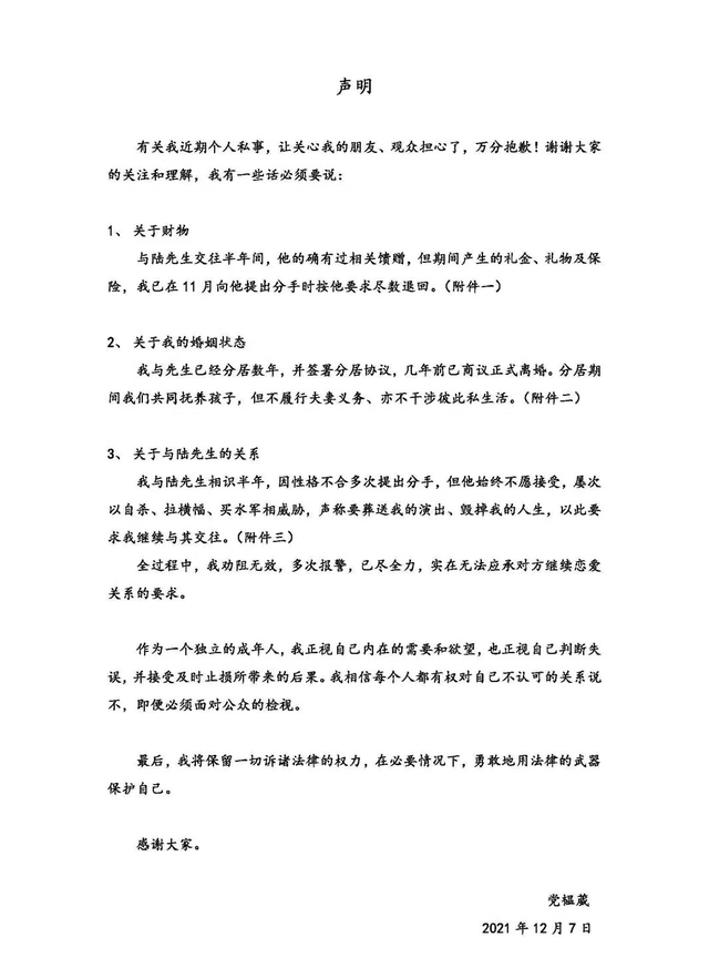
近日 , 已婚音乐剧女演员党韫葳被曝婚内出轨 , 欺骗新男友陆先生的感情还把对方当提款机一事 , 在网上闹得沸沸扬扬 。
12月7日 , 党韫葳终于在社交平台上发布声明 , 否认婚内出轨 , 引发热议 。
党韫葳的回应内容主要分为三点 。
第一点 , 她承认与陆先生交往了半年 。 交往期间对方给予她的礼金、礼物以及保险 , 她都在2021年11月向陆先生提出分手时 , 按照他的要求全部退还 。
为了证明自己的说法 , 党韫葳还附上了转账记录 。 从图片中可以看出 , 她确实在2021年11月向陆先生转了好几次钱 , 累计金额高达38万多 。 而此前男方爆料送给她价值100万元的养老保险年金 , 似乎只值24175元 。
第二点 , 党韫葳称自己和丈夫2018年开始分居 , 几年前已经商议正式离婚 , 并且两人还签署了一份分居协议 , 其中提到分居期间双方无需恪守忠诚原则 , 互不干涉私生活 , 因此她认为自己没有婚内出轨 。 至于陆先生称她离婚是为了和自己结婚 , 纯属虚构 。
不过 , 此前陆先生曝出的聊天记录中 , 党韫葳称为拿到上海户口想把婚姻维持10年 , 而她晒出的分居协议中清晰地写着她和丈夫是2012年结婚的 , 到2022年才能满10年 , 让人忍不住怀疑党韫葳直到现在还没有正式离婚 。
第三点 , 党韫葳透露 , 与陆先生交往期间 , 因为性格不合她提过很多次分手 , 然而对方始终不接受 , 甚至以自杀、拉横幅、买水军等方式威胁她 , 声称要葬送她的演出、毁掉她的人生 。
因此她认为陆先生此次爆料的目的 , 并不是像他说的那样希望大家能够看清她的真面目 , 而是希望她能因此就范 , 和自己继续交往 。
关于这点 , 党韫葳也晒出了聊天记录证明 , 陆先生曾多次向党韫葳发消息求和 , 甚至爆料党韫葳婚内出轨的前一晚 , 还在问党韫葳能不能复合 。
党韫葳的声明曝光后 , 网友们的留言褒贬不一 。 一部分人相信并支持党韫葳 , 一部分人却认为党韫葳把钱退回给陆先生 , 也不能代表她没把对方当提款机 。
声明究竟有没有替党韫葳扭转形象还未可知 , 但明显激怒了她的前男友陆先生 。
12月7日晚 , 陆先生愤怒地再度发文 , 语言极其激烈 , 直指党韫葳的声明“避重就轻 , 混淆视听” 。
首先 , 陆先生表示党韫葳晒出的转账记录 , 退的只是保险的退保金 , 算下来他损失了24万 。至于其它赠与的物品和主动要的钱 , 党韫葳也没有退还 。
其次 , 党韫葳称陆先生用威胁手段逼迫她与自己交往 , 但其实交往期间党韫葳曾多次主动邀约 , 并且还让陆先生参与到她女儿的生活中 。
总之 , 在陆先生看来党韫葳的声明很多地方完全是在狡辩 。
目前党韫葳还没有回应陆先生的再次发文 。 网友们对他们的看法各执一词 , 分为了三派 , 有人支持党韫葳 , 有人相信陆先生 , 有人却认为两人做得都不对 。 对此 , 你又怎么看呢?
推荐阅读
- 鹿晗|林心如晒母女背包,给小海豚准备虎年红包,图案十分可爱
- 好莱坞|女星瑞茜·威瑟斯彭:荧屏里是好莱坞女神,背后却是资本家的玩物
- 范帅琦|28岁女星宣布结婚!自曝被前男友背叛患抑郁症,老公陪她走出阴霾
- 布兰妮·斯皮尔斯|女星布兰妮和男友亲密合照,身材火辣,没眉毛引网友热议
- 白敬亭|赵今麦晒开端片场丑照,遭白敬亭礼貌回怼:我还有修图的必要吗?
- 大宅门|乔治娜晒纪录片封面,穿天鹅绒运动服,脚踩餐桌吃汉堡超霸气
- TVB|6位TVB优雅成熟女星,越上年纪越有气质,难怪她们不急着北上淘金
- 棒棒堂|前“棒棒堂男孩”王子认爱了?深夜突晒贴脸照发文公布新恋情
- 刘诗诗|盘点娱乐圈皮肤最白的6位女星,个个颜值高,气质佳,你最喜欢谁?
- 范帅琦|港圈模范夫妻庆祝水晶婚,丈夫晒两人旧照,被质疑“居心不良”
