
文章图片
文章图片
文章图片
文章图片
文章图片
文章图片
文章图片
文章图片
文章图片
【欧莱雅|“第一顶流网红”真面目终于被扒?狂骗5000万人,遭全网打假:赶紧封杀吧!】
文章图片
文章图片
文章图片
文章图片
文章图片
文章图片
文章图片
文章图片
文章图片
文章图片
文章图片
文章图片
文章图片
文章图片
文章图片
文章图片
文章图片
文章图片
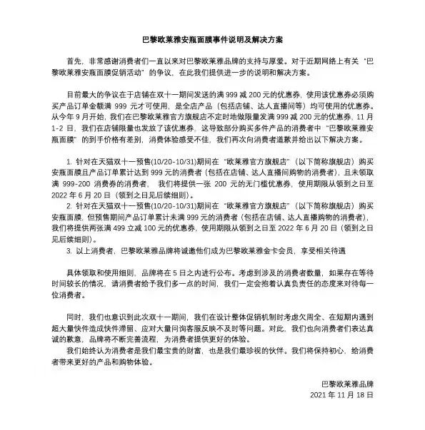
要说近期网络上最热闹的事情 , 应该莫过于薇娅、李佳琦和欧莱雅之间的撕X大戏了吧?
一边是两大现象级的头部主播 , 另一边则是国际极具知名度的大品牌;
于是 , 两方撕起X来闹的是沸沸扬扬 , 还一度冲上了微博热搜榜的第一位↓
网友们呢也都纷纷忙着站队 , 中途甚至还涌现出了一大批铁血粉丝 , 也加入到了战斗中来...
有这样一个大瓜横空出现 , 自然把我们这些瓜田里的猹砸的是七荤八素 。
推荐阅读
- 蒋勤勤|琼女郎蒋勤勤:年轻时美若天仙,46岁却让网友感慨“女神已老”
- 朴信惠|重磅闪光弹!朴信惠放“嘴对嘴亲老公”婚纱照,幸福磨鼻子
- 白梦妍|白鹿被媒体评”年度最佳好感艺人“,人美歌甜还幽默,宝藏女孩啊
- 秋瓷炫|无奈!丈夫被爆“出轨”,秋瓷炫大度原谅,现今却当众大哭
- 穿搭|打底裤已经“失宠”!今年冬天流行这三种裤子,时髦的女人都在穿
- 尹天照|“况复生”张国权:认尹天照万绮雯为干爹干妈,25岁迎娶美娇娘
- 陈丽华|“唐僧”迟重瑞的妻子陈丽华:我的家规有多严,你根本意想不到
- 张天爱|李冰冰的“连环情史”,和她背后的5个男人
- 金像奖|金像奖提前看!谢霆锋有望夺“影帝”,巩俐被视为影后最佳人选
- 李易峰|满脸褶子、眼神猥琐,明明都这么老了,就别硬尬“少年感”了
