
文章图片
文章图片
文章图片
文章图片
文章图片
娱乐圈最近地震连连 , 一时间让许多明星都成了惊弓之鸟 。 之前罗志祥事件其实影响还没这么广 , 吴亦凡事件以后 , 明显感到娱乐圈的风浪已经全面掀起了 。
仔细想想 , 如果不是受吴亦凡事件的影响 , 张哲瀚怎么会凉得这么快 , 参观日本神社事件是他两年前干的事 , 却在现在发酵 , 明显是受了吴亦凡事件的影响 。 相关部门认为 , 打掉一个吴亦凡远远起不到震慑娱乐圈的效果 , 所以还需要打掉一个乃至更多的顶流明星 。
张哲瀚被彻底封杀之后 , 就在8月27日 , 张哲瀚的老板赵薇也面临封杀危机 , 赵薇主演的《还珠格格》已经除掉了赵薇的名字 , 而且她的许多作品都将面临下架危机 。 另外还有高晓松 , 也曾因为发表涉日言论而遭到抵制 。
就在娱乐圈人心惶惶的时候 , 湖南卫视《天天向上》主持人钱枫又陷性侵风波 , 可以说目前娱乐圈已经处于水深火热之中 , 很多有过污点的明星艺人估计现在早已成了惊弓之鸟 , 生怕自己干的那点臭事被抖出来 , 那毁掉的不仅是个人的事业 , 连自己的名声也将毁于一旦 。
由于最近多位明星艺人接连翻车 , 所以很多网友表示 , 国家是不是应该出手大力整顿一下娱乐圈了 , 不然娱乐圈只会越来越乌烟瘴气 , 给整个社会带来严重的负面影响 。
果然 , 就在8月25日 , 一则由中央网信办秘书局发布的《关于进一步加强“饭圈”乱象治理的通知》在网上传出 , 顿时引起了网友们的热议 。 这一次 , 国家真的出手了 , 发布该通知的可是中央的相关部门啊 , 可见娱乐圈的乱象已经引起了国家的注意 , 最近这段时间频频有明星翻车 , 惊动了中央的相关部门 , 大力整顿指日可待 。
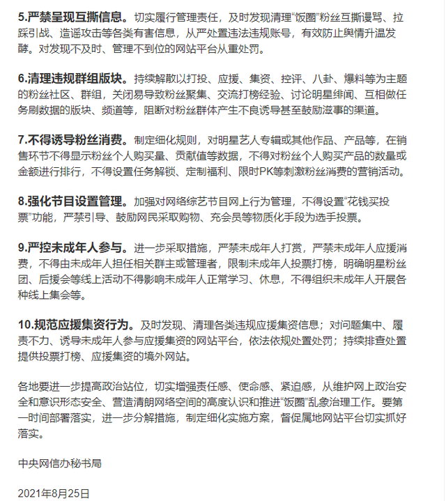
可以清楚看到 , 该通知主要提出了十点要求 , 针对娱乐圈的各种乱象提出了针对性地整治方针 , 可以说每一点都说了要害上 。 网友们看后 , 表示:早该这样 , 真是大快人心 。
【娱乐圈|大快人心,中央部门发布文件整顿娱乐圈,明星们的好日子到头了】从吴亦凡到霍尊到张哲瀚到赵薇到高晓松到钱枫 , 明星们接连翻车已经触碰到了社会的道德底线 , 已经引起了普通大众的不满 。 明星作为公众人物 , 享受了太多的红利 , 本应该为全社会做出好榜样才对 , 然而有的明星却仗着自己的名声地位胡作非为 , 无视道德 , 甚至将法律法规抛之脑后 , 那么等待他们的只能是从重的处罚 。
可以知道的是 , 娱乐圈中还有不少吴亦凡、霍尊、张哲瀚那样的低质明星 , 他们只是潜藏得比较隐秘而已 , 目前还没有露出狐狸尾巴 。 但可以肯定的是 , 这一场娱乐圈的地震远远没有结束 , 接下来翻车的会是谁呢?我们不妨拭目以待 。
推荐阅读
- 时尚搭配|娱乐圈里没几个人能像卢靖姗这么穿衣服,复古造型很有个性感
- 刘诗诗|盘点娱乐圈皮肤最白的6位女星,个个颜值高,气质佳,你最喜欢谁?
- 勇敢的心第二部|大快人心!《勇敢的心2》两大反派被佟家儒除掉,为欧阳公瑾报仇
- 娱乐圈|路人评价庞麦郎的《我的滑板鞋》,纷纷打出高分,才华不输华晨宇
- |怼遍娱乐圈的她,所有节目被停播,是谁让金星“闭上了嘴”
- 张卫健|刘德华教演戏,张国荣、梅艳芳都帮他,娱乐圈论人脉他起码前三!
- 娱乐圈|央媒集体痛批:一天浪费百万,娱乐圈真的病了
- 胡可|胡可年轻的时候太好看了,如今重回娱乐圈,她却在快速苍老
- Angelababy|戴回婚戒,同框黄晓明:杨颖的变化,让人看清娱乐圈到底有多现实
- 赵丽颖|他才是赵丽颖背后的男人,在娱乐圈一手遮天,无人敢惹
