
文章图片
文章图片
文章图片
文章图片
吴亦凡被刑拘 , 宛若一声枪鸣 。
让不少人成了惊弓之鸟!
挖出萝卜带出泥 , 这两天 , 贵圈出现多位明星扎堆律师函警告的现象级新闻 。
思来想去 , 先生还是决定谈一谈……
01
吴亦凡出事后 , 不少人也被迫成了热锅上的蚂蚁 。
毕竟 , 该来的总是会来的 。
前几天 , 有人干了件大事 , 他向北京朝阳警方实名举报著名歌手林某、潘某曾和吴亦凡一起吸毒等犯罪行为 。
果然 , 瓜上有藤 , 藤上有瓜 , 又是一出大戏!
林潘两人相继发布律师函 , 并声称追究造谣者的法律责任 。
一石激起千层浪 。 接下来的瓜更是让大家目不暇接 。
前有网传吴亦凡的微信聊天记录被警方恢复 , 佐证了其涉嫌性侵的犯罪行为 。
后又有一组群聊记录在微博、微信等广泛传播 , 爆料者称吴亦凡被拘后供出圈内多位艺人 , 其中6人还是重量级大咖 。
更惊为天人的是 , 这份文件竟达“400G的视频资料” , 还提及到“产业链”“同伙”等内容 。
爆料真假难辨 , 大家权当看个热闹 。
但山雨欲来风满楼 , 比起一纸律师函 , 有人倒是身体力行来自证清白:报警!
瞬间 , 何炅、井柏然报警炸裂热搜 , 声称对“恶性造谣”追责到底 。
如果说报警尚有可信度 , 但这次发律师函的明星无疑成了群嘲对象 。
毕竟娱乐圈因这套公关翻车也不是一两次了 。
02
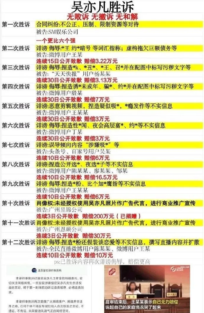
就拿吴亦凡来说 , 他起诉“造谣者”的成功率 , 绝对是圈内佼佼者 。
2012年 , 他结束了韩国的练习生活 , 在中国组团出道 。
未曾想 , 韩国那一套也被带到了国内 。
2013年 , 他第一次深陷桃色新闻 。 当时 , 模特林西娅的短信和私照外泄 , 矛头直指吴亦凡 。 作为日抛型女友 , 女孩被扣上了上杆子炒作的帽子 。
疯狂的粉丝将女生骂成了筛子 , 后来 , 林西娅渐渐淡出 , 也没出什么幺蛾子了……
风波之后 , 吴亦凡的花名也扬声在外 ,
早在两年前 , 就有人曝料“选妃”丑闻 。 那时 , 工作室的合作律师朱某亲自出马 , 让散播谣言的三位网友付出了惨重代价:
不仅赔偿了对方165000元 , 还在网上连续公开道歉近十天 。
如今来看 , 真是颇为讽刺 。
小丑当道 , 不仅没有恶报 , 还有不少公众人物其站台 。 编剧六六、时尚集团总裁苏芒、奇葩说辩手马薇薇都发表过三观极其扭曲的言论 。
这些都不用先生多做介绍了 。
6年 , 12场官司 , 在男女关系上 , 吴亦凡旗开得胜 。 他 , 从未输过任意一场官司 , 反而获赔287.85万元 。
很显然 , 一次次胜利也给了他倨傲的资本 。
他照样跻身顶流 , 资源不断 。
短短几年 , “劳模”吴亦凡就演了9部电影 , 哪怕演技尬人;广告代言接到手软 , 哪怕丑闻缠身 。
直到光环剥落 , 观众才发现 , 原来偶像华丽的袍子下 , 早已布满了虱子 。
再往前追溯 , 很多事你应该都还有印象:
当初 , 陈羽凡被曝涉毒案 , 早上发律师函下午就被抓了;当初 , 高云翔被传涉嫌性侵 , 前脚刚发布律师函 , 后面就在国外被起诉……
说起来“律师函警告”似乎只是网友的玩梗行为 , 却也足以说明它的地位在观众心中早已一落千丈 。
值得深思的是 , 此类乌龙事件 , 会结束吗?
03
在我看来 , 靠明星自觉 , 似乎不太可能 。
据统计 , 此次事件波及到11人 , 其中不乏知名导演 。
但你看 , 当吴亦凡被刑拘后 , 昔日力挺吴亦凡 , 甚至充当保护伞的人一个比一个溜得快 。
曾嘲讽受害者下贱的编剧六六 , 禁不住压力发长文洗白;曾欣赏吴亦凡眼神清澈的国内某导演光速清空与之相关的微博 , 设置半年可见;
曾表示睡粉是活菩萨行为的马薇薇在大号被禁言后 , 借用小号声泪俱下的道歉……
推荐阅读
- 吴樾|沈腾、黄渤、邓超、胡歌为吴樾新片打call,想把他捧成下一个吴京?
- 施伯雄|放闪,吴千语分享穿搭照难得见男友,施伯雄不满:又把我盖住
- 王子文|王子文吴永恩恋爱1年,两人现状有点出乎意料
- 流光之城|青春环游记杭州迎新年,贾玲澄清和白凯南闹翻,吴彤又水了观众
- 鹿晗|初代顶流现状:李易峰变胖鹿晗回暖,杨洋综艺刷脸吴某凡查无此人
- 吴宣仪|吴宣仪26岁生日上台演出,筷子腿比p的还优越,第三套纱裙又仙又美
- 赵露思|两部待播剧未播先火,和吴磊、杨洋都有合作,赵露思成男神收割机
- |吴昌泽女友曝光:大长腿吸睛,超高颜值家境富裕,恩爱互动很般配
- 张三丰|看了吴樾新片《张三丰》,我连发感慨,终于有一部像样的武打片了
- 成龙|功夫电影前景如何?成龙:只有三个人有国际影响力,吴京不行!
