
文章图片
文章图片
文章图片
赵丽颖、杨幂等514位行业人士集体发声:反对短视频侵权 。
近日 , “500余名艺人发声反对短视频侵权”一事 , 引发网友广泛关注 。
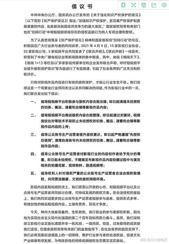
4月23日晚 , 17家影视行业协会、54家影视公司、5家视频平台再次联合发布《倡议书》 , 称只有对影视作品内容进行有效的版权保护 , 才能让行业生生不息 。 值得注意的是 , 此次《倡议书》新增了514位行业人士 , 包括演员李冰冰、赵丽颖、黄轩、张颂文、贾乃亮、吴尊、杨颖、江疏影、迪丽热巴、董洁、陈数、陈学冬、韩庚、黄景瑜等 , 导演林玉芬、曹盾等 , 编剧顾小白等 。
倡议书提出 , 在4月26日世界知识产权日前夕 , 针对当前网上短视频侵权现象发布具体的维权行动建议和指南 , 倡导短视频平台积极参与版权内容合规治理 , 即日起清理未经授权的切条、搬运、速看和合辑等影视作品内容 。
随后 , 此事立马上了热搜 , 很多网友表示不满 , 纷纷吐槽!
从恶意营销层面 , 我觉得早就应该对短视频剪辑有一个规范 , 反对短视频侵权 , 从这个角度没有任何问题 。
从我个人角度 , 我觉得有一些以热点剧来进行片段的恶意剪辑以及恶意评价的视频来吸引粉丝眼球 , 从而变现的 , 是真的应该反对的 。
但是有一些就是以影视作品的发展来介绍剧情的 , 或者是一些引用多个剧做成cp向或者搞笑向的比较积极的剪辑 , 其实是能吸引很多粉丝去观看的 。
我个人很少会愿意去追着新剧看 , 一个是因为现在的剧 , 十个里面能有一个是剧情、演技、节奏、画面选择、特效、剪辑等全优的 , 真的太少了 , 不想一个一个踩雷 。 所以我一般都会看很多神剪 , 能起到筛选作用 。
而我身边也有很多类似的情况的人 , 不是不想追剧 , 而是被各种剧雷到了 , 以至于不想在累了一天之后 , 还要为追剧而感到头疼 。
【短视频|赵丽颖、杨幂等500余名艺人集体发声:反对短视频侵权?这是什么操作】大家对此怎么看?欢迎留言评论!
推荐阅读
- 明星|男明星的发型有多重要,多位代言人中国风小视频,邓伦真是一言难尽
- 叶童|因穿短裙被群嘲,网友谴责她故意露大腿,58岁怎么了?不可以吗?
- 陈坤|主持人杨帆在独栋前穿短袖,称自己有点热,网友:怕是冻得走不了
- 刘亦菲|太红也有烦恼!赵丽颖穿皮袄运动裤上班被围拍,肉手挡脸可爱爆棚
- 马思唯|离谱!马思唯被女网红做视频,居然引发争议?
- 赵丽颖|不思进取?那些名气很大却拿不出一首成名的艺人,你看好谁?
- 郭希宽|田静遭猫妈45针对,直播带货被骂哭,熊磊却发视频给郭希宽庆生
- 赵丽颖|赵丽颖也太瘦了吧!穿羽绒服配毛绒卫衣也不显臃肿,保暖又洋气
- 赵丽颖|周迅前夫疑公开新恋情,女方晒两人甜蜜合照,比高圣远小整整24岁
- 赵丽颖|赵丽颖穿着旗袍,扎着高马尾,甜美可人
