爱木盆景I 黑松家庭养护小记!
作者:钟江琦欢迎朋友收藏,更期待您分享给更多的朋友。记得关注@爱木盆景,更多盆景图文视频分享给你。欢迎转发,赠人玫瑰手有余香。黑松生性强健,适应性强,比其他松树生长更迅速,并且人工繁殖方便,枝条可塑性好,隐芽萌发力强,是制作盆景的上乘材料。但黑松属于强阳性树种,一般城市家庭环境难以满足其生长所需,所幸我家有一个小阳台,各方面条件尚可,因此养了不少小黑松,在这里分享一些我的养护经验。黑松养护,首当其冲的就是光照。据我观察:黑松在生长季节,每天至少有4小时左右的强光照,就基本可以正常生长;冬季休眠时只要维持3小时左右的光照,即可避免死亡。我阳台上的光照条件不算太好,但这样的需求尚可满足。即便是处在相对阴暗的环境下,只要控制好水分,黑松也能生存。光照不足时,松针会软弱无力,全株显得无精打采,但是只要控制好水肥,让冬芽正常萌发,黑松就可以换发新姿了。
文章插图
黑松 杨允民作如果想让黑松的松针像钢针一样坚挺,就需要充足的光照及合理的水肥管理,但黑松过长的松针又会影响观赏,这就是个矛盾。很多朋友在萌芽时用控水、控肥、强光照的方法加以控制,取得了一定效果,但控制力度稍有不慎就会过头,导致树体衰弱,即便控制成功,树势也不怎么强健,所以我认为切芽才是较好的控针手段。玩盆景从杂木类开始练手,5棵只要169元:黑松虽耐贫瘠,但更喜欢大水大肥,浇水上要掌握干透浇透、见干见湿的原则,同时结合实际变通。在光照、通风良好,树势强的情况下,方可适当增加浇水量。黑松的水肥管理相对其他松树可以更粗放些,但当有异常发生时,就要留心寻找原因。一次亲身经历让我对黑松的习性有了新的认识。我阳台上有一盆黑松的塑料盆破裂,土球半裸露,水外流,因为位置较偏,没有及时发现,所以无法浇透水。就这样度过了整个夏天,除了松针有些软弱,其他表现均相对正常,但隐芽的萌发量却不如正常浇水的黑松。【关注爱木盆景,和爱木一起玩盆景】由此可见,黑松是可以长时间耐旱的,但在水分充足的情况下,生长势更好、隐芽更多。除了浇水,叶面喷水也一样重要。尽管黑松一般不会被晒伤,但夏季配合喷水,可以让松针更有光泽。浇水的同时还要施肥。我一般是把腐熟的菜籽饼水再稀释50倍左右,结合浇水施用,薄肥勤施。生长旺盛期(春夏和冬芽萌发前)可以每周施一次,冬季休眠期可以不施肥。如果在浇施液肥的基础上再配合使用玉肥,效果会更好,每个芽位都可以萌发3~5个芽,但到此时就应适当降低液肥浓度了。
文章插图
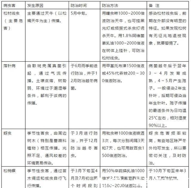
黑松 杨允民作黑松相对来说病虫害较少。南方地区一般在梅雨季前进行各类病虫害的防治,可用石硫合剂预防。每年2~3月和12月分两次喷洒石硫合剂30~40倍稀释液,做到彻底淋透,这样既能预防病虫害,又可增强树势。此外,还有些病虫害需要有特别的防治措施,在此特意做表明示:
文章插图
文章插图
图1 被天牛啃食的树桩
文章插图
图2 受蚜虫和红蜘蛛侵害的松针
文章插图
图3 松梢螟幼虫黑松在造型上,主要以蟠扎为主。目前普遍使用铜丝、铝丝等金属丝。蟠扎前,首先根据造型枝条的粗度选择合适型号的金属丝,一般金属丝粗度是枝条粗度的3/4(主干除外)、长度是枝条的1.5倍即可。然后选择固定点,最好分别缠绕在两根枝条上或在缠绕一定距离后再缠绕至指定位置,以免松动,损伤表皮。缠绕主干时,可将金属丝一头插入植株根巢或土球中固定。金属丝的缠绕角度宜为45度,缠绕方向应与枝条扭转方向一致,如要使枝条向右扭转作弯,金属丝应顺时针方向缠绕。金属丝之间不要交叉,枝条扭转变化幅度大的,缠绕角度可小些,反之亦然。向上缠绕时金属丝需紧贴树皮,但不可过紧。缠绕较细枝条时,需一手捏住枝条,一手缠绕,以防断裂。较粗的枝条需要上第二道金属丝,缠绕时方向要与第一道一致,且保持平行,避免交叉。金属丝缠绕到枝条末端后,可以留一小段,向内扭转,以防枝条滑出。
推荐阅读
- 盆景|乡下一种“柴火木”,年年砍不绝,如今做成高档盆景,很受人欢迎
- 盆景|养盆景不能急于求成,遵循循序渐进的过程,这6点切忌不要触碰
- 盆景|4种“名贵中药”做盆景,一养就是30年,土豪出价“5万”都不卖!
- 枝条|养金枝玉叶盆景,要舍得修剪枝条,株型才能越来越美观
- 魅力|“岩石与树枝”一步步完美契合,叹服附石盆景的魅力无人能挡!
- 小叶榔榆|野外4种树,苍劲嶙峋,树姿优美,常被用来制作盆景
- 茂密|花1分钟“挖青苔”,2周养成“微景观”,花友小盆景!
- 盆景|从农村挖个“木疙瘩”做盆景,邻居取笑捡破烂,发芽后却重金求买
- 枝干|农村大爷不养花,用山上黄荆做成盆景,更具观赏性
- 磷酸二氢钾|学会给三角梅“打顶”,小苗变盆景,一年四季花开满枝头
