『培训机构』教育部:学生去校外培训机构要“签合同”,家长集体拍手叫好!

文章图片

文章图片

文章图片

文章图片

文章图片

文章图片

文章图片

文章图片

文章图片
教育部:学生去校外培训机构要“签合同” , 家长集体拍手叫好!
遥想当年 , 笔者在读书的时候 , 何曾见过有学生要上辅导班的?那个时候的我们放学以后便在外边疯玩 , 学习知识全靠老师在学校里教 。 不过如今已时过境迁 , 学生们面临的升学压力越来越大 , 为了让自己的孩子能在激烈的竞争中脱颖而出 , 很多家长都会给孩子报名各种各样的校外培训机构 。
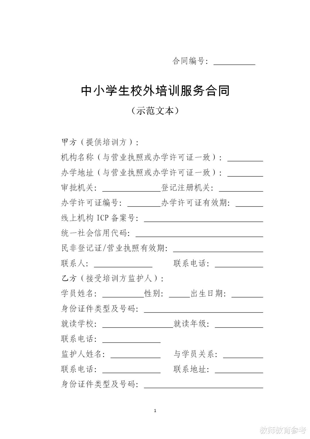
全国的中小学生数量何其多 , 因此各类校外培训机构的生意也异常火爆 。 于是 , 在利益的驱使下 , 一些不正规、不合格、有问题的培训机构开始“浑水摸鱼” , 由此产生了许多家长与培训机构之间的争议与纠纷 。 针对这种现象 , 教育部明确表态将严格整顿校外培训机构 , 不获全胜绝不收手 。日前 , 教育部再次发布重磅通知 , 为规范校外培训机构服务行为 , 推动化解校外培训收退费纠纷 , 教育部与市场监管总局联合印发了《中小学生校外培训服务合同(示范文本)》 。 这是该行业首个全国性示范文本 , 充分考虑了中小学生在参加校外培训过程中 , 家长、学生以及培训机构的权利与责任 。
1、什么情况下要签这份合同?
当学生报名参加校外培训机构时 , 需要签订这样一份合同 。 当然 , 在现实情况中 , 可能有些校外培训机构不提供或者不愿意签订合同 , 对于这样的培训机构 , 家长一定要注意其中是否“猫腻” 。 这份合同是一份示范文本 , 对大部分校外培训机构都是适用的 , 基本不需要改动 , 如果实在需要改动 , 家长务必仔细甄别 。2、合同保护了家长
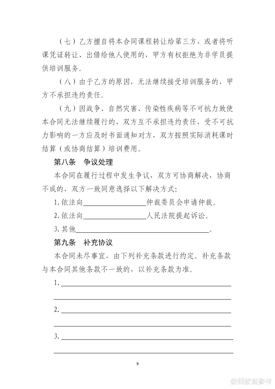
这份合同示范文本明确规定了校外培训机构应该尽到的义务 。 比如收费时不得一次性向学生收取或变相收取时间跨度超过3个月的费用 , 比如从事中小学学科知识培训的人员应具有相应的教师资格 , 聘用的外籍从业人员必须符合国家有关规定等 。
另外 , 校外培训机构与家长之间最多的纠纷是各种原因导致的退费纠纷 。 比如在黑龙江哈尔滨 , 一家名叫“瑞思”的英语培训机构突然关闭 , 让提前交了几万元学费的家长 , 倍感焦虑 。 近两年 , 在教育培训机构蓬勃发展的同时 , 因为资金链断裂关门、跑路的机构不在少数 。在教育部印发的合同范本中 , 对培训机构的收退费以及违约责任等作出了规定 , 如果发生类似情况 , 家长可按照规定挽回自己的损失 。 教育部的通知让一些“心怀鬼胎”的培训机构傻眼了 , 对此 , 家长们集体拍手叫好 , 还有家长点赞:早该如此了!
推荐阅读
- 中小学▲小学生课上偷偷“传纸条”,被老师截胡,看完内容差点笑出鼻涕泡
- 【高校】高考成绩中等的学生,适合报考这5所大学,将来很好就业
- 【教育部】一个班32人上清华北大,教育部放出大招,假外国人好日子到头了!
- 北京农学院▲这三所二本大学,今年比较有可能降分录取,捡漏的学生千万别错过
- :高三学生唱哭老师,催泪一幕总是离别情。老师:愿你归来仍是少年!
- #高校#77所教育部属大学年度经费汇总:21所出现负增长,20校增长破5亿
- #中小学#二年级学生语文成绩不好,原来是识字量太少,老师说先别要求写字
- 教师▲教育部发文:这类老师将被踢出教师队伍,家长:早该这样做了
- 【谎话】失去师德的教师,满嘴谎话的学生,简单的真相,其结局却引人深思
- 『试题』高考前这三种东西一定不能碰,最后一种很多学生都没注意过
