「」中国地理高考复习笔记归纳总结,高中文科生需背熟,54页超详细!

文章图片

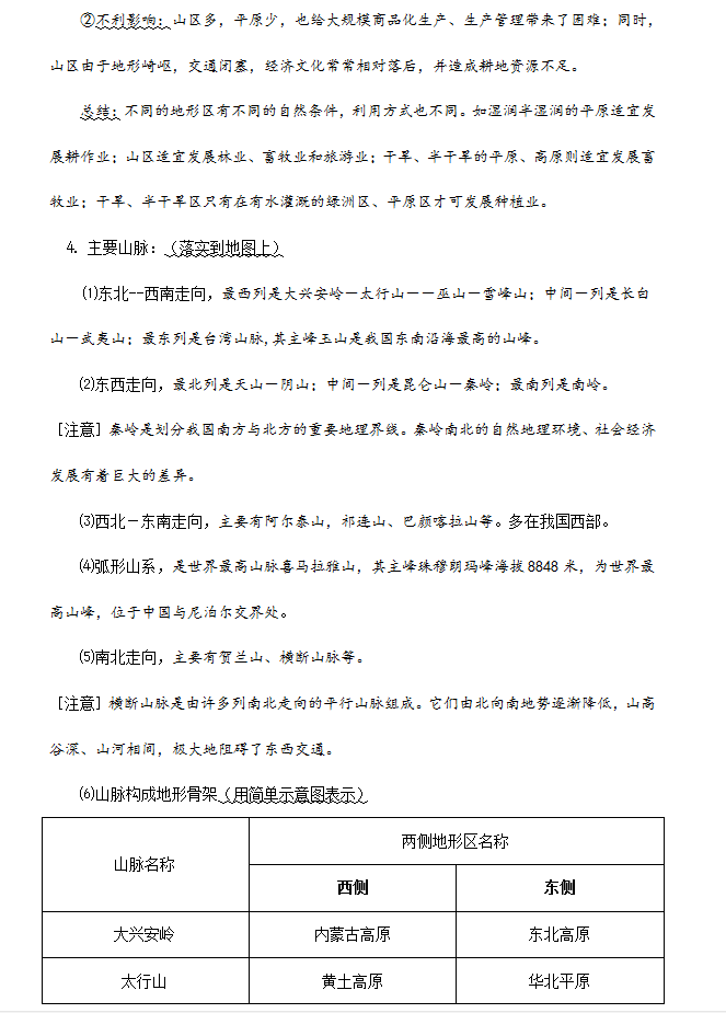
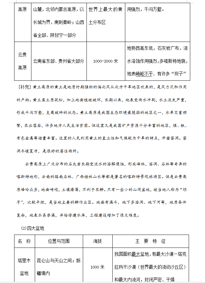
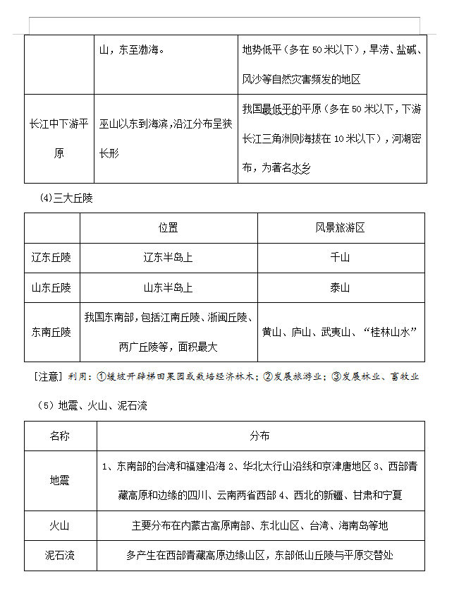
文章图片

文章图片

文章图片
【距离2020年高考还有57天!】
高中地理是一门综合性很强的学科 , 不仅有文科知识点繁多的特点 , 同时还具有理科复杂的思维逻辑 。 尤其是中国地理这部分的知识点 , 很多文科的同学学起来都感觉非常的困难 , 甚至不少同学想达到及格线都很困难 。
而且中国地理是高考中的重难点 , 我国的疆土地域分布情况、三大平原四大高原的比较、主要农作物的出产地等都是高考地理当中常常考察的一个内容 。 所以 , 学好地理是非常重要的 , 这不仅是对同学们高考成绩的提升非常有帮助 , 更是作为一个中国人应该具备具有的常识 。
所以今天社长将中国地理的复习重难点进行了归纳 , 总结了笔记 , 共54页 , 高考命中率极高 , 马上就要参加高考的同学 , 一定要啃透掌握 , 对于高中地理成绩的提升帮助很大 。 也希望家长们转发给孩子 , 让孩子们提前记忆 。
文末可免费领取电子版 。
接下来进入正题 。
(因篇幅有限 , 以上只是一小部分 , 关注社长 , 每天分享学习技巧 , 解读高考出题规律 , 免费领取电子版资料 , 帮助同学们快速提分!)
获取电子版:
关注社长+私信(并不是要关注 , 因为不是粉丝我回复不了 。 )
【「」中国地理高考复习笔记归纳总结,高中文科生需背熟,54页超详细!】千万不要有侥幸心理 , 认为自己的强项一定能弥补弱项 , 高考什么都能发生 , 有弱项会使你未战先败 。 ——社长每日偷来的语录
推荐阅读
- [理综]高考理综290分是什么水平?文综可以考到290分吗?
- 【理综】高考倒计时,理综怎样才能分数最大化?这些技巧你掌握了吗?
- #中国科学技术大学#中国科学技术大学2019年在各省录取最低位次,考上的都是真学霸!
- 【】还有3天就要高考,高考考场已经布置好,今年高考有什么变动先看看考场
- ▲高考毕业,不建议报考的六大专业,你准备好了吗?
- 【高校】高考成绩中等的学生,适合报考这5所大学,将来很好就业
- #苟晶#关注高考事件,我们全被苟晶给骗了
- 「」7张真实照片揭露高考前夕这3个人到底有多累!让人看完感动到落泪
- 『高考作文』755字高考满分作文,30字无人能识,阅卷组长亲自出马写2000字注
- 「江苏省」高考最“委屈”的两个省,低分就能读清华,却是公认的国内最难
