【高考志愿】高考志愿填报,几个文理兼收的热门专业
【【高考志愿】高考志愿填报,几个文理兼收的热门专业】
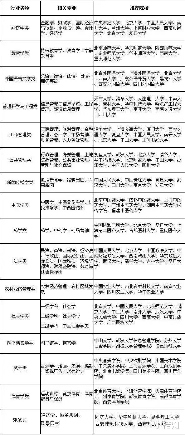
文章图片

高考志愿填报 , 其中最重要一个内容就是选择学科专业 。
知已知彼 , 才能攻无不胜 , 志愿填报 , 亦是如此 。 想填报好高考志愿 , 就要对我国大学的专业分类、专业培养目标 , 就业方向有一个清楚的了解 。
从填报志愿的角度考虑 , 招生专业可以分为三大类:理工类专业、文史类专业和文理兼收专业 。 无论是文科生还是理科生 , 除了可以分别填报文史类或理工类专业之外 , 还有第三类专业可以选择 , 这就是文理兼收专业 ,
通常情况下 , 依照我国的专业分类 , 文科生可选择的专业范围主要集中在文学、法学、经济学、管理学、教育学、历史学、哲学以及艺术学等8个大的方向上 。 而理科生报考的方向大多集中在理学、农学、工学、医学等四个学科门类上 。 而文理兼收的专业 。 不论是文科生还是理科生是都可报考的 。
如果一些学生如果当初在选科时没有经过慎重的考虑 , 感觉自己文理学科方向选择错了 , 就可以报考这些文理兼收的专业 。 这里 , 我们就来推荐一些文理兼收的专业 。 这几个专业也是比较热门的专业 。
文理兼收的专业有经济学、会计学、法学、统计学、管理学、教育学以及网络与新媒体专业 , 这几个专业文科生可以报考 , 理科生也可以报考 。 不论性别 , 家长和考生都可以重点的关注一下 。 这几个专业也是比较热门的专业 。
一般情况下 , 选择文科的男生不少 , 选择理科的女生相对少一些 。文理兼收的专业在一定的程度上其实报考人数挺多的 , 就业竞争实际上也很激烈的 。
小桔灯 , 关注教育 , 专注高考 , 欢迎多多交流 。
推荐阅读
- 「作文」高考英语11篇话题作文+10篇疫情范文,全背熟,差生也能拿高分!
- 【高考】对比明显的2位高考红人,1位因狂妄被称“小丑”1位孝心感动世人
- 强基计划:什么是“强基计划”,对高考将产生怎样影响,一文了解!
- 【】英语真题应该留什么时候的用来最后模拟?现在离高考还剩两个月,这个时间就是做英语真题最好的时间!
- :高考成绩过线不多,只能走民办院校?你的选择还有更多
- ▲高考结束的那天,你想对自己说些什么?一位同学的回答值得深思
- [空腹]2020年高考体检注意事项,体检不合格,哪些专业不能报?
- 高中数学@高中数学精选好题400道,吃透高考答题准确率提升一大截!含答案
- 高考@这25所军校招收高中生,将来想要成为军人,可以重点关注
- 高考作文@当年轰动一时的高考满分作文,文言文《赤兔之死》作者蒋昕捷,如今混得怎样了?
