@高中地理地球概论习题总结,包含1000多道经典例题(含答案解析)

文章图片

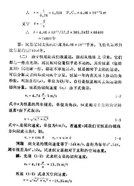
文章图片

文章图片

文章图片

【距离2020年高考还有69天!】
地理是研究地球表层自然要素和人文要素相互作用与关系及其时空规律的学科 , 它具有较强的区域性以及综合性 。 作为我们实际生活中运用到比较多的科目 , 学好地理对于高中生来讲是非常重要的 。
高三的同学们经常要做大量的练习 , 检查自己对于知识点的掌握程度 。 在冲刺复习阶段 , 模拟训练比较多 , 练习后的反思必不可少!这就要求同学们结合自己存在的问题进行反思和整理 , 找到自己在知识上的漏洞、思维方式上的偏差、解题规范上的疏漏 , 有目的性的选择一些题进行强化训练 。
所以今天社长给同学们分享的是高中地理地球概论习题总结 , 包含1000多道经典例题(含答案解析) , 同学们可以打印下来 , 也建议家有高中生的家长打印一份 , 孩子高考能多拿20分!
文末可免费领取电子版 。
接下来进入正题 。
(因篇幅有限 , 以上只是一小部分 , 关注社长 , 每天分享学习技巧 , 解读高考出题规律 , 免费领取电子版资料 , 帮助同学们快速提分!)
获取电子版:
1.关注社长+留言
2.关注社长+私信
【@高中地理地球概论习题总结,包含1000多道经典例题(含答案解析)】练习就是高考 , 高考就是练习 。 ——社长每日偷来的语录
推荐阅读
- 「高中英语」高中英语:阅读七选五专项练习——含答案「附解题技巧」,可打印
- 「高校」中考成绩不理想,考不上高中,还要继续上学吗?
- 『高中数学』高中数学:选修2-3知识点清单,内容不多,收藏打印下来背记
- 高中数学@高中数学精选好题400道,吃透高考答题准确率提升一大截!含答案
- 高考@这25所军校招收高中生,将来想要成为军人,可以重点关注
- #高中物理#高中物理选择题“无耻”得分技巧+秒杀方法,附50道经典选择题型
- 【高考】高中生手机上有这3个配件,建议删除,否则高考成绩下来该哭了
- 数学:高中生吐露心扉的8封情书,小学生写不出来,初中生见了想模仿
- 【中小学】班主任建议,初中生最好别做这3件事,上了高中你就后悔晚了
- 『』高中最关键的不是高三,而是高二,你一定不能放松警惕
