津云热点“河南眼癌死亡女童”家属起诉作家陈岚索赔13万元( 二 )
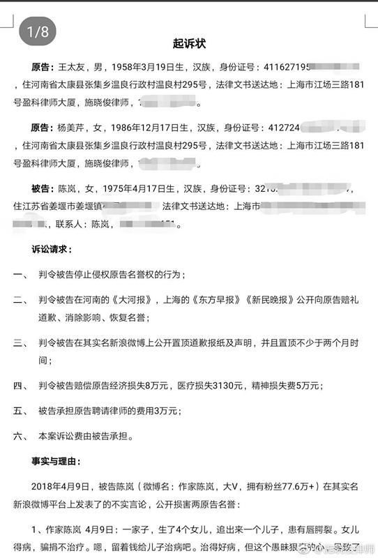
9月4日,王凤雅的爷爷王太友以及母亲杨美芹在上海市闵行区人民法院起诉陈岚名誉侵权,法院当天立案受理。陈岚当日在微博做出回应,称希望经法庭审理,厘清事实。

-----津云热点“河南眼癌死亡女童”家属起诉作家陈岚索赔13万元-----

-----津云热点“河南眼癌死亡女童”家属起诉作家陈岚索赔13万元-----
代理律师:王家人曾被骂到不敢出门
今年4月,王家人辗转联系到北京盈科(上海)律师事务所律师施晓俊寻求帮助,“他们说,因为陈岚在微博上的言论,外界对他们有很大的质疑,一是说他们诈捐,二是说他们虐待小孩,骂得他们都不知道该怎么办了。后来小孩死了,外界骂得更凶。”
王家人此次委托了施晓俊和陈伟峰两位律师代理此案,施晓俊提取了网友辱骂王家人的一些证据,“在孩子去世前后的那段时间,王家人精神压力非常道大,他们不仅承受着孩子病重、过世的痛苦,还要面对来自陌生人的语言暴力。当时很多人打电话、发短信骂他们,骂得非常难听,我们保留了一些短信截屏作为证据。还有微博上的辱骂,其他人看到了也会告诉他们。”
推荐阅读
- 王一博|王一博粉丝太上头,从未让他错过任何热点,不愧是高质量粉团
- 杨幂|杨幂被央视点名!这次大幂幂真的火了,下阶段热点又到她身上了
- 许敏|许敏姚师兵动身去河南,未见许舅舅、姥姥身影,网友:闹掰了?
- 郭羡妮|郭羡妮:混血港姐嫁河南农村,“倒贴”丈夫3套房,将公婆当孩子宠
- 肖战|港姐郭羡妮下嫁河南农村武师,倒贴500万陪嫁房车,11年后幸福吗?
- 杜新枝|杜新枝要去跟熊磊团圆,田静跟她杠上了,要舅舅和姥姥来河南过年
- 朱之文|大衣哥被大衣嫂连累,河南商演被叫停,陈亚男的目的达到了
- 朱之文|大衣哥河南商演被叫停,原因众说纷纭,最主要还是出于安全考虑
- 郭羡妮|“贤妻港姐”郭羡妮:嫁给河南庄稼汉,拿片酬为公婆买房
- 小正太|田静给3岁儿子烫头,小正太变“小老太”,网友劝其离开河南
