黄晓明无责却还要向母亲道歉?这则声明让我们看到明星也是普通人( 二 )
接下来,路某把黄晓明账户转委托给了高某,涉案交易也是高某做出,但却把黄晓明母子拖下了水。
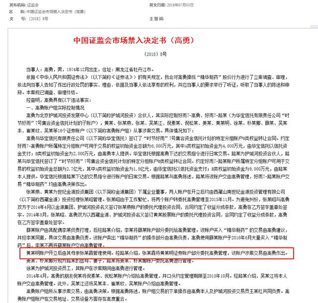
对于这个事实,证监会早有论断。

-----黄晓明无责却还要向母亲道歉?这则声明让我们看到明星也是普通人-----
即便证监会已经官方发声,但整件事还是让黄晓明陷入了舆论的漩涡。
镜头前,明星的一言一行都被无限放大,有名誉buff,自然也有伤害加成。在这个事情里,黄晓明也是受害者,再因自己公众人物的身份,让这份伤害也被放大,最终还牵扯到了自己的家人,可谓是让人一声叹息。

-----黄晓明无责却还要向母亲道歉?这则声明让我们看到明星也是普通人-----
仔细想想,很多时候我们都只关注了明星的“光环”、羡慕明星的光鲜,甚至有时会觉得他们的日子过得轻松:工作似乎就是参加活动拍戏,收获大笔片酬,却鲜少关心他们背后的故事。
推荐阅读
- 黄晓明|田蕾希:王晶力捧没火,搭档黄晓明没红,如今凭《今生有你》出圈
- Angelababy|戴回婚戒,同框黄晓明:杨颖的变化,让人看清娱乐圈到底有多现实
- 黄晓明|网络造谣诋毁何时休,即便是明星们,也难逃被中伤!
- 黄晓明|不仅没离婚,现在还和好了?
- 黄晓明|网友爆出黄晓明陪儿子在游乐园,小少爷一身名牌,非常帅气
- 黄晓明|大团圆!孙海洋拍全家福,姐弟仨热烈相拥,孙卓收迟到的生日礼物
- 黄晓明|肖战成龙双男主,赵丽颖被吐槽抠门,黄晓明被盖帽,罗志祥看男科
- 陈奕迅|中国最有钱的几位明星,黄晓明陈奕迅上榜,第一才是实至名归
- Angelababy|姜还是老的辣!baby戴婚戒、穿同款疑似服软求复合,黄晓明又赢了
- 黄晓明|杨颖、黄晓明暗戳戳秀恩爱,穿老公校服出街,先后为儿子送祝福
