京东再次回应出售假茅台:本批次商品将进行10倍赔偿,警方已立案
小编提示您本文标题是:京东再次回应出售假茅台:本批次商品将进行10倍赔偿,警方已立案。来源是。关键词是
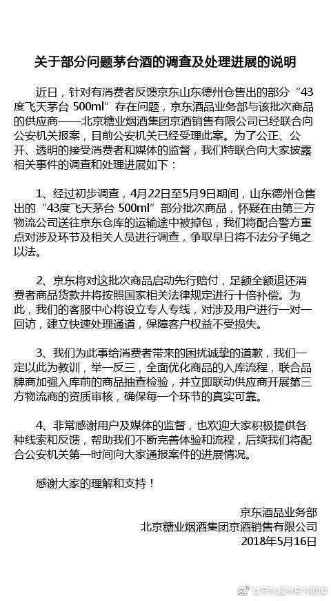
5月16日傍晚,景东重新发布了最近一起“假货茅台”事件的声明,并将其与公安机关的报告一起向公安机关报告。
对于这批货物,京东称将开始首付款,全额返还消费品,并按照国家有关法律作出十倍赔偿。客户服务将建立一对一行的回访。
此前,网友们表示,茅台的43度茅台是通过钱包和Jingdong、京东超市的假货。京东超市称,最初怀疑是“43度飞天茅台”在运输过程中丢失。(AI立即财经学会)
以下为京东说明原文:

-----京东再次回应出售假茅台:本批次商品将进行10倍赔偿,警方已立案-----
看到这篇文章你也想通过互联网赚钱,欢迎私信回复111或者点击【了解更多】
推荐阅读
- 道恩·强森|因长相像巨石强森,美国男子走红,本尊回应:他更酷
- 王小源|神豪“战神点”回应,王小源退网与我无关,去哪儿都要折磨他
- 春晚|虎年春晚再次开启新一轮彩排,又一批明星现身,增加年轻艺人比例!
- 张铁林|张国立王刚张铁林再次重聚?将主演新电视剧,却被怒喷:有他弃剧
- |网传牛爱芳不更新真相:正在筹划新剧本,再次归来小春花已流产
- 刘学义|红九小说《我们住在一起》影视化,刘学义、张予曦将再次合作?
- 刘奕君|51岁老戏骨翻车?刘奕君舞台公然“摸小手”,小鲜肉回应暗含深意
- 镜双城|镜双城男女主演技一个比一个“木”?陈钰琪再次被嘲演的像盲人
- 周楠|《半熟恋人》剧情反转,俞悦再次移情童瑶,周楠收获男五青睐
- 明道|太惨了!前队友为了翻红竟然插刀明道,明道现身回应并发出律师函
