注意了!杭州有人吃个饭发朋友圈却被老板解雇?网友各种吐槽!( 二 )
楼主向网友寻求帮助,
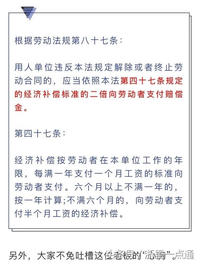
网友们纷纷答疑:
劳动法,了解一下。

-----注意了!杭州有人吃个饭发朋友圈却被老板解雇?网友各种吐槽!-----

-----注意了!杭州有人吃个饭发朋友圈却被老板解雇?网友各种吐槽!-----
网友热评:
@慧慧:可怕可怕。我们不但和离职同事聚餐,还一起打麻将。
@毛鸡:这么点心胸怎么当的老板?
@虾米啦:这老板的心眼是针做的。
@瑞瑞妈:小鸡肚肠的老板。
@三师兄:我们有同事离职都是领导组织的散伙饭。
推荐阅读
- 赵丽颖|岳云鹏唱红的5首歌,第一首传给徒弟,最后一首听哭所有人
- 哈利·波特|《哈利波特》中隐藏着的璀璨明星,当初却是鲜有人知的临时演员
- 秦霄贤|2021年八位现象级网红:有人被膜拜成顶流,有人刚火就凉
- 相声|29年前,有谁注意葛优身旁的配角?如今在相声界已经声名显赫
- 童星|5位“过气”童星:有人直播被嘲,有人转型失败,一个比一个可惜
- 开端|西瓜大叔逃逸隐情,女主盘发,《开端》你没有注意的10大细节!
- 人物设定|6位“人设翻车”的明星,有人嫂子变老婆,有人私生活混乱
- 军人|女明星穿军装谁最真实?有人短头发获好评,有人大红唇被骂太假
- 薇娅|薇娅消失一个月:李佳琦未成功收割流量,杭州主播圈都在补税
- 帅哥|这4位男星,有人认为帅有人认为怪,只因他们笑起来有一张“歪嘴”
