负面谣言不断,范冰冰母亲透露:冰冰目前状况很好,清者自清
小编提示您本文标题是:负面谣言不断,范冰冰母亲透露:冰冰目前状况很好,清者自清。来源是。关键词是
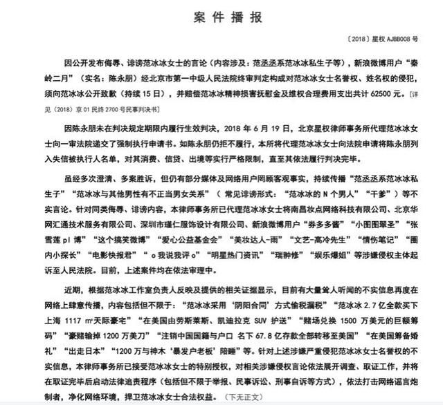
近日来,范冰冰被网友肆意造谣有关“阴阳合同”,“偷税漏税”,“陪睡”的绯闻,对此范冰冰起诉18名网友侵犯名誉权,未道歉者被强制执行赔6万余元。

-----负面谣言不断,范冰冰母亲透露:冰冰目前状况很好,清者自清-----

-----负面谣言不断,范冰冰母亲透露:冰冰目前状况很好,清者自清-----
6月21日,知名魔术师郑龙凤在微博晒出与范冰冰母亲张传美的合影,二人在上海一家假日酒店偶遇,面对女儿最近的负面风波,范冰冰母亲向龙凤魔术师透露女儿近况:她挺好的,喜欢范冰冰的小伙伴放心。

推荐阅读
- 张立昂|男星退圈转行开店卖三明治,因负面传闻无戏可拍,投资损失超百万
- 阿浩|大石桥联盟五位核心成员出走后实现逆袭!商演邀约不断,收入大增
- 芒果台|你可以永远相信芒果台!新剧开播1天好评不断,连追6集太上瘾
- 刘冬沁|刘冬沁新剧《舌尖上的心跳》热播 口碑炸裂好评不断
- 刘亦菲|《开端》热播之际,赵今麦变成温柔的淑女,粉丝热议不断!
- 央视|收视破1,豆瓣好评不断,央视一出手,就又甩出一部国产王炸剧
- 陈伟霆|定居内地的港星现状:有人通告不断,有人蜗居小县城,有人买房
- 长裤|基础色长裤不止有黑灰两色!试试纯白色长裤,会让你惊喜不断
- 杨幂|孙海洋找回儿子后开直播,却遭攻击出尔反尔,买家亲戚小动作不断
- 写真|不是欢瑞一员却频演欢瑞剧,和演员田亮离婚后,45岁戏约不断
